
Strategie & Prozess
Mit der SMART-Methode Ziele erreichen. Eine Anleitung mit Definitionen, Beispielen und einer Abwägung der Vor- und Nachteile.
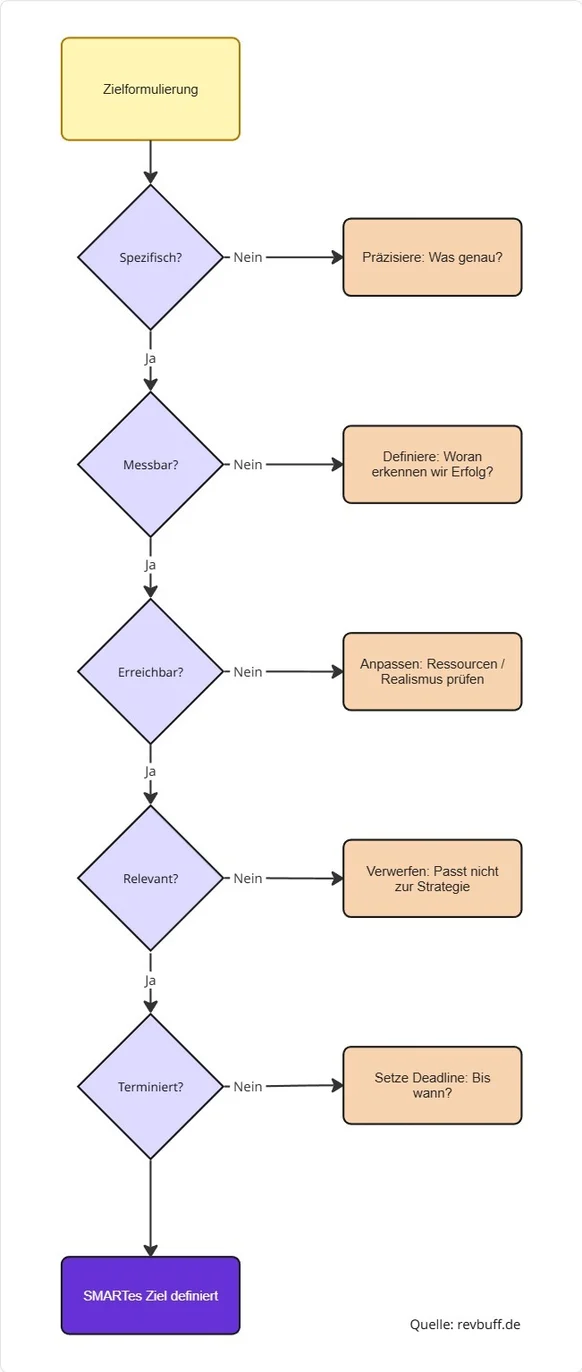
Die SMART-Methode ist so etwas wie das Schweizer Taschenmesser der Zielsetzung: etabliert, nützlich und überraschend oft vergessen, wenn es ernst wird. Sie zwingt uns, Ziele spezifisch, messbar, erreichbar, relevant und terminiert zu formulieren. Denn eine vage Hoffnung ist noch lange keine Strategie.
Hinweis: Die Quellen findest du wie immer am Ende des Beitrags.
Es ist ein offenes Geheimnis in der Wirtschaftswelt: Die meisten Projekte scheitern nicht an mangelndem Einsatz, sondern an schwammigen Zielen. Die SMART-Methode (ein Akronym für Spezifisch, Messbar, Erreichbar, Relevant und Terminiert) ist der Versuch, Ordnung in dieses Chaos zu bringen. 1981 von George T. Doran ins Spiel gebracht, hat sie sich als unverzichtbares Werkzeug etabliert, um den menschlichen Hang zum Wunschdenken durch konkrete Planung zu ersetzen. Sie hilft Organisationen, genau zu definieren, was sie eigentlich wollen, und erhöht so die Wahrscheinlichkeit drastisch, dass sie es auch bekommen. Es ist das Fundament, auf dem funktionierende Strategien stehen.
Die SMART-Methode als Werkzeug gegen das Chaos
Die SMART-Methode ist im Grunde eine Strategie gegen Selbstbetrug. Das Akronym liefert fünf Kriterien, die verhindern sollen, dass eine Zielsetzung im Sande verläuft. Man kann sie als Checkliste betrachten, die vage Ideen in handlungsfähige Pläne verwandelt. Die Notwendigkeit dafür ist offensichtlich: Studien legen nahe, dass mehr als die Hälfte aller Projekte scheitert, schlicht weil niemand genau wusste, was das Ziel war.
Die intellektuellen Wurzeln reichen zu Peter Drucker in die 1950er-Jahre zurück, dem Urvater des modernen Managements. George T. Doran fasste das Ganze 1981 unter dem griffigen Kürzel "SMART" zusammen. Heute ist die Methode Standard im Projektmanagement, und das aus gutem Grund: Wer sie konsequent anwendet, steigert die Wahrscheinlichkeit, seine Ziele zu erreichen, signifikant - manche Quellen sprechen von bis zu 30 %.
Der Charme der Kriterien liegt in ihrer Objektivität. Sie lassen wenig Raum für Ausreden oder kreative Interpretationen im Nachhinein. Ohne solche Leitplanken ist Erfolg oft Ansichtssache. Die Methode zwingt Teams dazu, sich auf eine gemeinsame Realität zu einigen, bevor sie loslaufen.
Indem Du diese fünf Punkte abhakst, lenkst Du den Fokus auf das, was zählt. Es verhindert, dass Energie für Nebensächliches verschwendet wird. In einer Welt voller Ablenkungen ist die SMART-Methode damit ein ziemlich effizientes Werkzeug zur Ressourcenschonung.
Spezifisch (Specific): Schluss mit dem Wunschdenken
Das erste Kriterium ist "Spezifisch". Ein Ziel muss so präzise sein wie eine Koordinatenangabe. "Wir wollen wachsen" ist kein Ziel, es ist ein frommer Wunsch. Um spezifisch zu sein, musst Du die fünf W-Fragen beantworten: Was, Warum, Wer, Wo und Welche Rahmenbedingungen.
Ein spezifisches Ziel lässt keinen Raum für Missverständnisse. "Wir erhöhen den Bruttoumsatz für Produkt X um 10 %" ist eine klare Ansage. "Wir machen mehr Umsatz" ist es nicht. Diese Genauigkeit zwingt alle Beteiligten, das gleiche mentale Bild vom Ergebnis zu haben. Plötzlich weiß jeder, was zu tun ist.
Wenn Du ein Ziel formulierst, helfen diese Fragen gegen Ungenauigkeit:
Was genau soll passieren (z. B. Einführung einer neuen Software)?
Warum tun wir das (z. B. um Kosten um 15 % zu senken)?
Wer hat den Hut auf (z. B. das IT-Team)?
Wo findet das statt (z. B. in der Zentrale)?
Welche Grenzen gibt es (z. B. maximal 50.000 Euro Budget)?
Je spezifischer die Formulierung, desto geringer das Risiko, dass am Ende drei Leute drei verschiedene Ergebnisse liefern. In komplexen Projekten ist diese Detailtiefe oft der Unterschied zwischen Erfolg und teurem Misserfolg.
Messbar (Measurable): Zahlen lügen nicht
Das "M" steht für "Messbar". Ein Ziel braucht einen Maßstab, sonst ist der Erfolg reine Gefühlssache. Ob harte Kennzahlen oder definierte Zufriedenheitswerte: Du musst in der Lage sein, objektiv festzustellen, ob das Ziel erreicht wurde. Ohne Messbarkeit tappen wir im Dunkeln.
Hier sind Daten unerlässlich. "Kundenzufriedenheit um 15 % steigern" ist ein Ziel, mit dem man arbeiten kann. "Kunden glücklicher machen" ist Poesie. Wer klare Indikatoren definiert, kann den Kurs korrigieren, bevor es zu spät ist. Unternehmen, die messen, was sie tun, erzielen in der Regel deutlich bessere Ergebnisse.
Ein Tipp an dieser Stelle: Im Artikel über KPIs erfährst du, wie man die richtigen Daten erhebt und sichtbar macht.
Messkriterien definieren die Ziellinie. Das schafft Transparenz und beendet endlose Diskussionen darüber, ob man "schon fertig" ist. "Supportanfragen um 25 % in sechs Monaten senken" ist eine binäre Angelegenheit: geschafft oder nicht geschafft. Das hilft enorm bei der Entscheidungsfindung.
Zudem erlaubt die Messbarkeit ein frühzeitiges Warnsystem. Wenn die Zahlen nicht stimmen, kannst Du gegensteuern. Wer erst am Ende des Jahres auf das Ergebnis schaut, hat die Kontrolle längst abgegeben. Messbare Ziele sind daher das Rückgrat jeder ernsthaften Leistungskontrolle.
Erreichbar (Achievable): Die Kunst des Möglichen
Kommen wir zum "A" für "Erreichbar" (Achievable). Hier trifft der Wunsch auf die Realität. Ein Ziel sollte ambitioniert sein, ja, aber nicht absurd. Es muss mit den verfügbaren Ressourcen – Zeit, Geld, Menschen – machbar sein. Nichts tötet die Motivation schneller als ein Ziel, das von vornherein unerreichbar ist.
Erreichbarkeit erfordert Ehrlichkeit. Hast Du die Leute? Hast Du das Budget? Ein Ziel, das eine 500-prozentige Umsatzsteigerung in vier Wochen fordert, ist kein Plan, sondern eine Halluzination. Realistische Ziele hingegen werden ernst genommen und deutlich öfter erreicht.
Dabei spielt die Psychologie eine Rolle. Wenn Dein Team das Ziel für unmöglich hält, wird es gar nicht erst versuchen, es zu erreichen. "Wir führen das CRM-System in sechs Monaten mit dem bestehenden Team ein" ist eine Wette auf die Kapazität. Ist diese Wette realistisch, steigt das Engagement.
Eine nüchterne Analyse der Startbedingungen ist daher Pflicht. Wer interne Hürden und externe Marktbedingungen ignoriert, plant sein eigenes Scheitern. Erreichbare Ziele motivieren, weil der Erfolg greifbar scheint.
Relevant (Relevant): Wozu machen wir das eigentlich?
Das "R" steht für "Relevant". Ein Ziel muss Sinn ergeben – für das Projekt und das Unternehmen. Es sollte auf die große Strategie einzahlen. Es gibt nichts Ineffizienteres, als Dinge "richtig" zu tun, die gar nicht getan werden müssten. Irrelevante Ziele sind Ressourcenverschwendung
Ein relevantes Ziel ist ein Puzzleteil im großen Ganzen. "Logistikeffizienz um 10 % steigern" ist relevant, wenn das Unternehmen Kosten sparen muss. Die entscheidende Frage lautet: Bringt uns das wirklich weiter? Relevanz sorgt dafür, dass Mitarbeiter verstehen, warum ihre Arbeit wichtig ist.
Dieses Kriterium verhindert blinden Aktionismus. Nur weil man eine neue Produktlinie entwickeln könnte, heißt das nicht, dass man es sollte, wenn der Markt gar nicht danach verlangt. Die strategische Anbindung ist der Filter, der unwichtige Ideen aussortiert.
Wenn Ziele mit der Vision des Unternehmens übereinstimmen, entsteht Zugkraft. Mitarbeiter identifizieren sich eher mit Aufgaben, deren Sinn sie verstehen. Relevanz ist also der Klebstoff zwischen der täglichen Arbeit und dem langfristigen Erfolg.
Terminiert (Time-bound): Die Macht der Deadline
Das "T" steht für "Terminiert". Jedes Ziel braucht ein Verfallsdatum. Ohne Deadline gilt das Parkinsonsche Gesetz: Arbeit dehnt sich genau so lange aus, wie Zeit zur Verfügung steht. Ein fester Termin schafft die nötige Dringlichkeit.
Ein terminiertes Ziel nagelt Dich auf einen Zeitpunkt fest. "Bis zum 31. Dezember 2025" ist eine klare Ansage. "Demnächst" ist keine. Fristen zwingen uns dazu, Meilensteine zu setzen und Fortschritte zu überwachen. Projekte mit harten Deadlines werden schlichtweg öfter fertig.
Das Festlegen von Terminen zwingt auch zu besserer Planung. Du musst rückwärts rechnen: Was muss bis wann erledigt sein? Fragen wie "Wann ist Schluss?" strukturieren den gesamten Prozess. Ein Zeitplan ist oft der beste Freund der Produktivität.
Ein Enddatum verhindert, dass Projekte zu ewigen Baustellen werden. Es fokussiert die Aufmerksamkeit. Ohne das "T" bleiben Ziele oft Träume, die man immer wieder auf "morgen" verschiebt.

Anwendung im Projektmanagement: Ordnung im System
Im Projektmanagement ist SMART quasi die Hygienemaßnahme vor dem Start. Es stellt sicher, dass alle vom Gleichen reden. Wer hier systematisch vorgeht, reduziert das Risiko von Chaos und Verzögerungen erheblich. Es sorgt für einen reibungslosen Ablauf, soweit das in Projekten eben möglich ist.
Nehmen wir die Einführung eines CRM-Systems. Ein SMARTes Ziel wäre: "Das Team implementiert HubSpot bis zum 30. September 2026, um die Lead-Qualifizierung um 20 % zu verbessern." Da steckt alles drin: Was, bis wann, warum und wie viel. Nichts bleibt der Fantasie überlassen.
So sieht das in der Praxis aus:
Spezifisch: Installation HubSpot für X User in der Version "Content Hub"
Messbar: 20 % weniger unqualifizierte Leads
Erreichbar: Machbar mit 5 Leuten in 9 Monaten.
Relevant: Wir brauchen 15 % mehr Neukunden.
Terminiert: Spätestes Go-Live: 30. Sept.2026.
Diese Klarheit erlaubt eine präzise Ressourcenplanung. Projekte, die so aufgesetzt sind, landen deutlich häufiger pünktlich im Ziel. Es ist ein Werkzeug zur Komplexitätsbewältigung.
Für Projektleiter ist das auch ein Instrument zur Selbstverteidigung: Man kann Engpässe frühzeitig erkennen und melden. Gerade in der IT, wo Dinge gerne kompliziert werden, ist das überlebenswichtig.
Solltest du aktuell zufällig über die Einführung eines CRMs nachdenken, erfährst du im Beitrag zur CRM-Implementierung, welche Stolpersteine zu beachten sind.
Anwendung in Kundengesprächen: Vorbereitung ist alles
Auch im Vertrieb hilft SMART, nicht nur nett zu plaudern, sondern Ergebnisse zu erzielen. Es zwingt Verkäufer, sich vor dem Termin zu fragen: Was will ich hier eigentlich rausbekommen? Das schärft den Fokus und verbessert die Ergebnisse spürbar.
Ein SMARTes Gesprächsziel wäre: "Ich vereinbare heute einen Folgetermin für die Präsentation und bekomme die Kontakte von zwei weiteren Entscheidern." Das ist konkret. Man weiß am Ende sofort, ob man erfolgreich war oder nicht.
Die Checkliste für den Vertrieb:
Spezifisch: Freigabe für Phase 2 holen.
Messbar: Budget von 75.000 Euro bestätigen lassen.
Erreichbar: Der Kunde hat alle Infos, die er braucht.
Relevant: Wichtig für mein Jahresziel.
Terminiert: Zusage bis zum 25. April 2025.
Wer so in ein Gespräch geht, wirkt professioneller. Man eiert nicht herum, sondern steuert auf ein Ergebnis zu. Das spart Zeit: Deine und die des Kunden.
Gute Vorbereitung signalisiert Kompetenz. Wenn Du genau weißt, wo Du hinwillst, kannst Du das Gespräch auch besser führen, wenn Einwände kommen. Es ist der Unterschied zwischen einem netten Gespräch und einem Geschäftsabschluss.
Wie du ein solches Gespräch richtig strukturierst, erfährst du im Artikel "Die vier Phasen des Kundengesprächs"
Analyse: Licht und Schatten der Methode
Die SMART-Methode hat unbestreitbare Vorzüge. Sie schafft Klarheit dort, wo sonst oft Nebel herrscht. Missverständnisse werden minimiert, weil Dinge explizit ausgesprochen werden müssen. Zudem ist das Prinzip so simpel, dass es jeder versteht.
Der größte Pluspunkt ist die Kontrollierbarkeit. Weil Ziele messbar sind, wird Erfolg objektiv. Das steigert oft die Erfolgsquote von Projekten, weil man genau weiß, worauf man hinarbeitet. Klare Kriterien motivieren, weil das Ziel nicht beweglich ist.
Aber, und das ist wichtig, die Methode hat ihre Tücken. Wer sich zu sehr auf das Messbare fixiert, übersieht leicht qualitative Aspekte. Innovation lässt sich schwer in Excel-Tabellen pressen. Eine zu starre Anwendung kann Kreativität abwürgen, weil nur das zählt, was gezählt werden kann.
Zudem kostet gute Zielformulierung Zeit. Und es besteht die Gefahr, dass man das Ziel erreicht, aber den Sinn verfehlt. Das klassische "Operation gelungen, Patient tot". Manchmal ändern sich die Umstände schneller, als man die Ziele anpassen kann. Die Methode ist also kein Ersatz für das Mitdenken.
Der Rat lautet daher: Nutze SMART als Werkzeug, nicht als Gesetzbuch. Kombiniere es ruhig mit anderen Ansätzen und bleibe flexibel. Ein kluges Ziel ist eines, das Orientierung gibt, ohne blind zu machen.
Key-Takeaways
Die SMART-Methode zwingt uns, vage Wünsche in konkrete Pläne zu übersetzen. Nur wer Ziele spezifisch, messbar, erreichbar, relevant und terminiert formuliert, kann Erfolg objektiv bewerten. Ob im Projektmanagement oder im Vertrieb: Struktur schlägt Chaos.
FAQ (Häufig gestellte Fragen)
Wofür steht SMART eigentlich genau? A1: Es ist das Akronym für Spezifisch, Messbar, Erreichbar, Relevant und Terminiert: Die fünf Zutaten für ein solides Ziel.
Wer hat sich das ausgedacht?
Die Wurzeln liegen bei Peter Drucker (1950er), aber George T. Doran hat das "SMART"-Label 1981 draufgeklebt.
Warum sollte ich mir die Mühe machen?
Weil vage Ziele selten erreicht werden. SMART macht Erfolg überprüfbar und verhindert Missverständnisse.
Funktioniert das überall?
Ziemlich universell, ja. Von der Konzernstrategie bis zum Verkaufsgespräch – und sogar bei privaten Vorsätzen.
Was macht ein Ziel spezifisch?
Die Antwort auf die fünf W-Fragen (Was, Warum, Wer, Wo, Welche). Keine schwammigen Formulierungen, sondern Fakten.
Wie messe ich "weiche" Ziele?
Durch Indikatoren. Auch Zufriedenheit lässt sich in Skalen messen. Der Trick ist, vorher festzulegen, was als Erfolg gilt.
Wo liegt die Grenze zwischen "erreichbar" und "zu einfach"?
Ein erreichbares Ziel sollte Dich strecken, aber nicht brechen. Es muss mit den vorhandenen Ressourcen realistisch machbar sein.
Wann ist ein Ziel relevant?
Wenn es dem Unternehmen tatsächlich nützt und nicht nur Beschäftigungstherapie ist. Es muss zur großen Strategie passen.
Warum ist die Deadline so wichtig?
Weil wir ohne Deadline dazu neigen, Dinge aufzuschieben. Ein Termin schafft Verbindlichkeit und ermöglicht Planung.
Gibt es Nachteile bei SMART?
Ja. Man kann vor lauter Messen das Wesentliche vergessen. Innovation und Qualität leiden manchmal unter zu starren Zahlenvorgaben.
Quellen
Bundesverwaltungsamt (orghandbuch.de): SMART-Regel / SMART-Methode
Sevdesk: SMART Methode – Ziele richtig formulieren
Wikipedia: SMART (Projektmanagement)
Foto von Kelly Sikkema auf Unsplash


